姫路市の不動産|くらすONE > 株式会社くらすONEのスタッフブログ一覧 > 住まいの性能を客観的に評価する方法

住まいの性能を客観的に評価する方法

≪ 前へ|不動産売却一括査定サービス参画のお知らせ♪   記事一覧   長期優良住宅について|次へ ≫

住まいの性能を客観的に評価する方法

カテゴリ:スタッフブログ
こんにちは!くらすONEスタッフの新居です♪
本日は、くらすONEで土地を購入して家づくりをはじめる際に
知っておきたい住まいの性能の評価についてご紹介します!

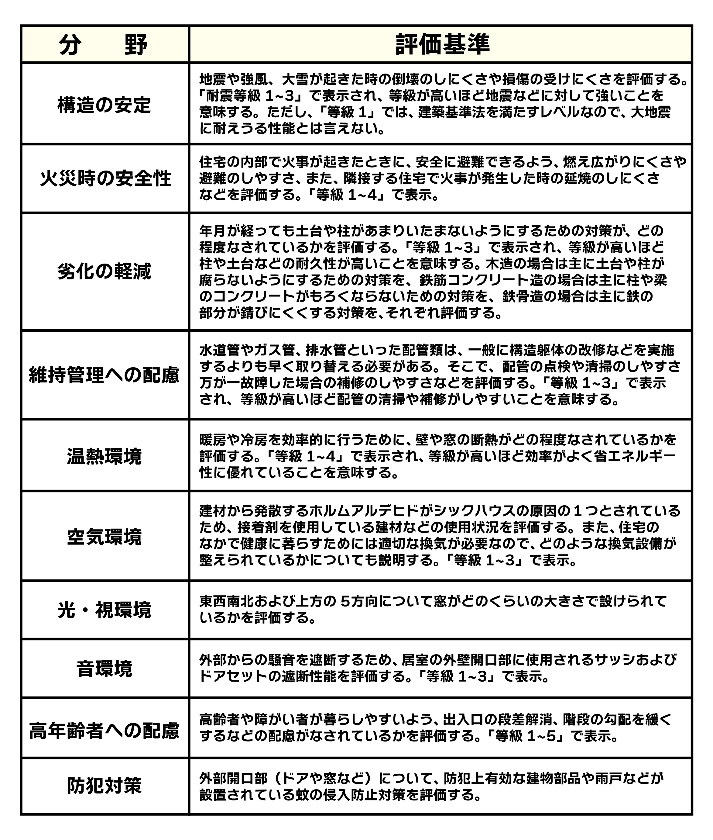
住宅性能表示制度とは?
品確法(「住宅の品質確保の促進等に関する法律」には、「住宅性能表示制度」が定められています。
これは、住宅の工法、構造、施工者に関係なく、共通のものさしで客観的に住宅の性能を評価するものです。)
住宅の性能を審査し、確認するのは第三者機関となります。
ただし強制ではないため、利用するならば住宅の取得者(つまり、あなた)が
「表示が欲しい」という意思表示をする必要があります。

全項目で最高等級は不要
住宅性能表示制度では、性能を10分野に分けて、等級や数値で表示しています。
空気環境と音環境以外は必須項目となっています。


等級の数値(1~5)が大きいほどレベルが高くなります。
「等級1」は建築基準法の規定と同じですが、すべての分野で最高等級の必要はありません。
例えば、耐震性と光環境などでは、相反する選択(窓を大きくすれば耐震性は劣る)になる場合もあります。

評価には、設計を終えた際に得る「設計住宅性能評価」と
完成後に現場での検査を終えてから得る「建設住宅性能評価」の2つがあります。
設計評価だけでも受けられますが、建設評価を受けておくと、メリットが増えます。
評価を受けると評価書をもらいます。
両方の評価で15万円ほどが必要となります(評価機関により異なる)。
また、別途作業で費用が必要になることもあります。

住宅性能表示制度のメリット
住宅性能表示制度には、次のような3つのメリットがあります。
第1に、国の指定第三者機関が、設計段階で性能を評価し、さらに施工段階と完成時に現場の検査を行うため、安心感が得られます。
また、「手抜き工事」防止策にもなります。
第2に、万が一、建設会社などの間にトラブルが起こった場合、弁護士や建築の専門家が
紛争の処理にあたる「指定住宅紛争処理機関」を利用できること。
ただし「建設住宅性能評価」を受けていることが条件になります。
第3に、住宅ローンの金利優遇が受けられる場合があります。
地震保険は、耐震等級により割引率が大きくなります。



賃貸、売買、不動産管理、リフォーム、リノベーション、新築… などなど!

建築業のグループ会社と密な関係を築いているからこそできるご提案があります!

くらしのことはくらすONE にお任せください!

お気軽にどんなことでもご相談くださいね(⌒∇⌒)



━─━─━─━─━─━─━─━─━─━─━─━─━─━─━─

姫路市・たつの市のくらしのことなら
くらすONE にお任せください!
__________________________________________

株式会社くらすONE 姫路店
〒670-0063
姫路市下手野2丁目4-3 KURASU-ONE.Bld1F
TEL/0120-40-5855



≪ 前へ|不動産売却一括査定サービス参画のお知らせ♪   記事一覧   長期優良住宅について|次へ ≫
  • 売却査定
  • スタッフ紹介
  • スタッフブログ
  • お客様の声
  • お問い合わせ
  • 周辺施設検索
  • アクセスマップ
  • 会社概要

    会社概要
    株式会社くらすONE
    • 〒670-0063
    • 兵庫県姫路市下手野2丁目4-3
      KURASU-ONE・BLD1F
    • 0120-40-5855
    • TEL/079-290-5855
    • FAX/079-290-5856
    • 兵庫県知事 (2) 第451506号
  • QRコード
  • 不動産総合ポータルサイトいえらぶ参加中

 おすすめ物件


姫路市梅ケ谷町/売土地

姫路市梅ケ谷町/売土地の画像

価格
1,440万円
種別
売地
住所
兵庫県姫路市梅ケ谷町
交通
姫路駅
バス26分 御立東口 停歩9分

姫路市上手野/中古戸建

姫路市上手野/中古戸建の画像

価格
780万円
種別
中古一戸建
住所
兵庫県姫路市上手野
交通
播磨高岡駅
徒歩16分

揖保郡太子町松ケ下/中古戸建【オーナーチェンジ】

揖保郡太子町松ケ下/中古戸建【オーナーチェンジ】の画像

価格
630万円
種別
中古一戸建
住所
兵庫県揖保郡太子町松ケ下
交通
姫路駅
バス35分 太田小学校前 停歩18分

Freedom&LivingTown小宅北/3期/4区画

Freedom&LivingTown小宅北/3期/4区画の画像

価格
1,081.68万円
種別
売地
住所
兵庫県たつの市龍野町小宅北
交通
本竜野駅
徒歩9分

トップへ戻る